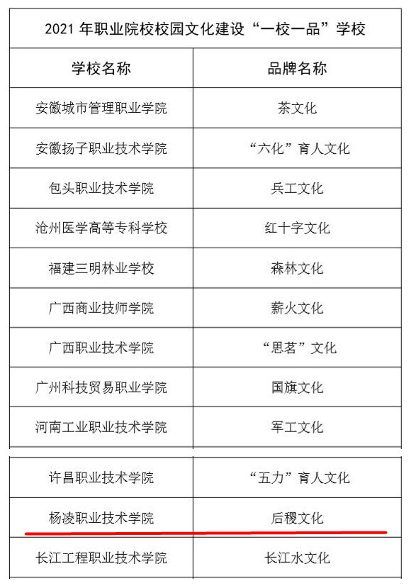
1月4日,教育部职业院校文化素质教育指导委员会公布了2021年全国职业院校校园文化建设“一校一品”申报结果,我校“后稷文化”品牌成功入选。学校荣获全国职业院校校园文化“一校一品”学校称号。
近年来,学校坚持以习近平新时代中国特色社会主义思想为指导,紧紧围绕立德树人根本任务,充分发挥杨凌厚重的农耕文化底蕴和资源,将“后稷文化”与人才培养紧密结合、有效贯通,凝练出了“胸怀天下、扎根大地、力耕勤读、矢志兴农、立己达人”的“后稷文化”内涵,广泛开展特色鲜明、内容丰富、贴近师生的活动,进一步增强了师生“学农爱农、强农兴农”的情怀,推动了乡村全面振兴。
申报工作开展后,学校党委宣传部从挖掘“后稷文化”丰富内涵、构建“后稷文化”课程体系、搭建多元育人载体平台、开展形式多样主题活动、创新社会实践内容形式、营造浓郁校园文化氛围等六个方面,认真总结了学校立足自身办学特色,通过打造“后稷文化”品牌,构建全方位耕读教育体系的主要做法和取得成效。经专家评议、专家复评、专委会会评、教指委审定,学校“后稷文化”品牌在239所职业院校申报的239项成果中脱颖而出,成为36个全国职业院校校园文化“一校一品”学校之一。


(党委宣传部 陆敏 供稿)